Nu Habita E-commerce

Banner showing a person holding a mobile phone with the Nu Habita app

Nu Habita is a plant shop based in Buenos Aires that wanted to expand their business with an online store. The goal of this project was to design a simple and intuitive e-commerce platform that reflected the brand’s values: nature, warmth, and sustainability.

Using a Design Thinking process, the project went from user research to prototyping, ensuring usability and accessibility at every stage.

To understand users’ needs, I conducted interviews with plant lovers, urban dwellers, and potential buyers. The research revealed that while people enjoy purchasing plants, many felt insecure about how to care for them. A secondary pain point was the difficulty in navigating plant categories online.

  • Users wanted care tips easily accessible on product pages.
  • A clean, visual navigation by plant type and size was preferred.
  • Delivery options and clear pricing were key decision factors.

CHALLENGE

CONTEXT

A plant shop in Buenos Aires is looking to expand its business by launching a responsive e-commerce website. The goal is to provide customers with a convenient platform to browse and purchase a variety of indoor and outdoor plants. The primary challenge is to create an engaging and user-friendly online shopping experience that reflects the charm of the physical store.

PROBLEM

The plant shop lacks an online presence, limiting its reach and sales potential. They need to build a website that not only showcases their products but also offers a seamless shopping experience to attract and retain customers.

GOAL

The goal is to design and develop an e-commerce website that allows customers to easily browse, select, and purchase plants. The site should reflect the shop's brand identity and provide a user-friendly experience that encourages users to make purchases online.

SOLUTION

Create a responsive e-commerce website with an intuitive user interface, high-quality product images, detailed plant descriptions, and secure payment options. Implement a user-centric design approach that emphasizes user experience, trustworthiness, and a seamless shopping process.

PROTO PERSONAS

They were validated with 5 interviews, which provided deeper insight of the users.

photo of a woman

MARIA - 42 YO - INTERIOR DESIGNER - BA - MARRIED 1 KID

Maria is a self employed interior designer with a big interEst in sustainable living. Maria is interested in supporting local businesses and sustainability. She prefers sourcing plants from local nurseries and eco-friendly practices.

GOALS

  • She needs a reliable source for a wide variety of indoor plants that can complement her designs.
  • Convenience: easy to browse, select, and purchase.
  • Detailed plant information.
  • Quality assurance.

PAIN POINTS

  • Limited local high-quality options.
  • Time constraints for in-person shopping.
  • Uncertainty about the condition of plants during shipping.
  • Lack of trust due to misleading plant descriptions on other websites.
  • She wants to ensure the plants she purchases are grown and sourced sustainably.

Maria's preference for local sourcing and eco-friendly practices aligns with the potential for the website to emphasize sustainability and support for local businesses.

PROTO PERSONAS

INTERVIEWS + EMPATHY MAP

I performed 3 interviews to validate the proto persona and get a better understanding of the website’s users.

THINK AND FEEL

    Lucia feels that plants are essential for creating vibrant and welcoming interior spaces. She believes that the right selection of plants can significantly enhance the aesthetics of her design projects.

    Carlos is passionate about collecting and caring for a wide variety of plants. He believes that each plant has a unique character and can bring joy to indoor spaces.

    Laura is deeply committed to sustainability and eco-conscious living. She believes that supporting local businesses and choosing environmentally friendly products is essential.

SAY AND DO

    Lucia actively discusses the importance of plants in interior design with her clients. She frequently searches for unique and high-quality plants online to incorporate into her projects.

    Carlos shares his plant collection on social media and engages in online forums to discuss plant care tips. He frequently explores online plant shops to expand his collection.

    Laura actively promotes sustainability practices on her social media channels. She looks for eco-friendly and locally sourced products, including plants, when shopping online.

PAINS

    Lucia often faces challenges finding a reliable source for a diverse range of plants that meet her design requirements. She has concerns about plant quality and shipping.

    Carlos occasionally receives plants that don't match their online descriptions, leading to disappointment. He's also experienced delays in plant deliveries.

    Laura is frustrated when she can't find sustainable options for her purchases. She's concerned about the environmental impact of plant shipping practices.

GAINS

    Lucia gains creative inspiration from her plant selection, and successfully incorporating them into her designs brings her a sense of accomplishment.

    Carlos derives immense satisfaction from nurturing his plants and seeing them thrive. He enjoys discovering rare and exotic plant varieties through online shopping.

    Laura gains a sense of fulfillment from supporting local businesses and reducing her carbon footprint through sustainable choices. She values eco-friendly packaging and practices.

POV

MARIA is an interior designer in Buenos Aires, and she NEEDS a user-friendly e-commerce website with detailed plant information and easy navigation BECAUSE she sources high-quality plants for her design projects and values to make informed purchases for her clients.

STORYTELLING

Maria successfully found a rare indoor plant on the website, viewed high-resolution images, read detailed care instructions, and completed her purchase with confidence. The plant arrived in excellent condition, enhancing her latest interior design project.

MVP

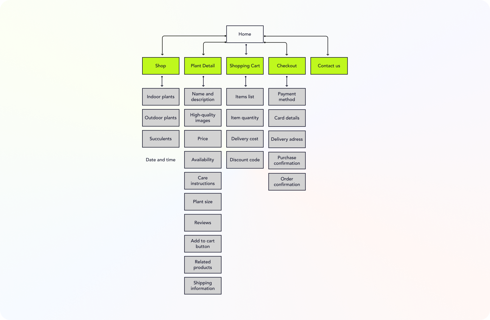
With the information collected from the user persona and the benchmarking, we stablish the basic functionalities of the website.

HOMEPAGE

  • Display a visually appealing homepage showcasing a selection of popular plants.
  • Include a search bar and navigation menu for easy access to product categories.

PRODUCT CATALOGUE

  • Create product listings for a variety of indoor and outdoor plants, including high-quality images, plant names, and brief descriptions.
  • Organize plants into categories (e.g., indoor, outdoor, succulents) for easy browsing.

PLANT DETAILS PAGES

  • Design individual plant detail pages with comprehensive information, including plant care instructions, growth habits, and suitability for indoor or outdoor use.
  • Include price, availability, and options for different pot sizes (if applicable).

SHOPPING CART

  • Implement a shopping cart that allows users to add plants, view their selections, and easily adjust quantities.
  • Display a summary of the total cost.

CHECKOUT PROCESS

  • Create a streamlined and user-friendly checkout process with secure payment options.
  • Collect essential customer information, including shipping address and payment details.

ORDER CONFIRMATION

  • Provide users with an order confirmation page and email confirmation with order details.
  • Notify users of their order status via email (e.g., order processing, shipped).

CONTACT INFORMATION

  • Include a "Contact Us" page with a contact form or email address for inquiries, support, or assistance.

RESPONSIVE DESIGN

  • Ensure that the website is responsive and accessible on various devices, including mobile phones, tablets, and desktops.

SEARCH FUNCTIONALITY

  • Implement a robust search feature, allowing users to find specific plants quickly based on keywords or filters.

BASIC SEO OPTIMIZATION

  • Optimize the website for basic search engine optimization (SEO) to improve visibility in search results.

PRIVACY POLICY AND TERMS

  • Include a privacy policy and terms of service pages to ensure legal compliance and transparency.

INFORMATION ARCHITECTURE

TASK FLOW

HAPPY PATH

WIREFRAMES - HOMEPAGE

MOBILE

TABLET

TABLET

PRODUCTS LISTING - PRODUCT DETAILS - CART

CHECKOUT - CARD DETAILS - ORDER CONFIRMATION

We analyzed the color contrasts through colour.adobe.com aiming for AAA, to make sure they are accessible to the majority of the population.